本文转自Jerryshao Blog
Background
Spark在资源管理和调度方式上采用了类似于Hadoop YARN的方式,最上层是资源调度器,它负责分配资源和调度注册到Spark中的所有应用,Spark选用Mesos或是YARN等作为其资源调度框架。在每一个应用内部,Spark又实现了任务调度器,负责任务的调度和协调,类似于MapReduce。本质上,外层的资源调度和内层的任务调度相互独立,各司其职。本文对于Spark的源码分析主要集中在内层的任务调度器上,分析Spark任务调度器的实现。
Scheduler模块整体架构
scheduler模块主要分为两大部分:
TaskSchedulerListener。TaskSchedulerListener部分的主要功能是监听用户提交的job,将job分解为不同的类型的stage以及相应的task,并向TaskScheduler提交task。-
TaskScheduler。TaskScheduler接收用户提交的task并执行。而TaskScheduler根据部署的不同又分为三个子模块:ClusterSchedulerLocalSchedulerMesosScheduler
TaskSchedulerListener
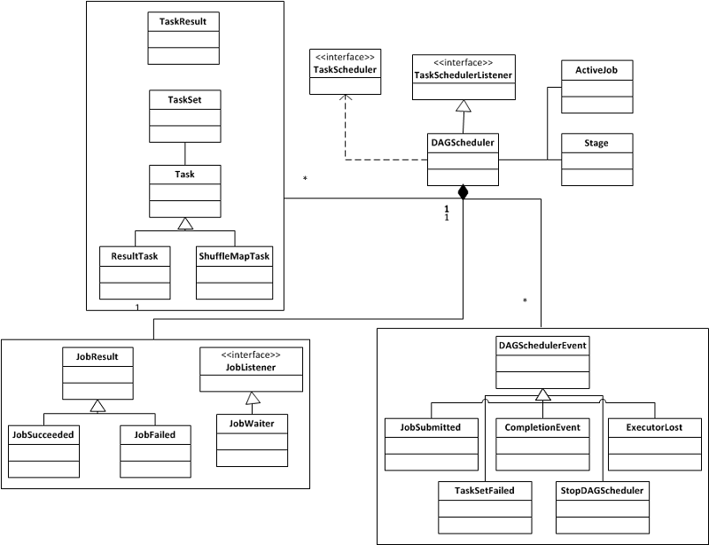
Spark抽象了TaskSchedulerListener并在其上实现了DAGScheduler。DAGScheduler的主要功能是接收用户提交的job,将job根据类型划分为不同的stage,并在每一个stage内产生一系列的task,向TaskScheduler提交task。下面我们首先来看一下TaskSchedulerListener部分的类图:

- 用户所提交的job在得到
DAGScheduler的调度后,会被包装成ActiveJob,同时会启动JobWaiter阻塞监听job的完成状况。 - 于此同时依据job中
RDD的dependency和dependency属性(NarrowDependency,ShufflerDependecy),DAGScheduler会根据依赖关系的先后产生出不同的stage DAG(result stage, shuffle map stage)。 - 在每一个stage内部,根据stage产生出相应的task,包括
ResultTask或是ShuffleMapTask,这些task会根据RDD中partition的数量和分布,产生出一组相应的task,并将其包装为TaskSet提交到TaskScheduler上去。
RDD的依赖关系和Stage的分类
在Spark中,每一个
RDD是对于数据集在某一状态下的表现形式,而这个状态有可能是从前一状态转换而来的,因此换句话说这一个RDD有可能与之前的RDD(s)有依赖关系。根据依赖关系的不同,可以将RDD分成两种不同的类型:Narrow Dependency和Wide Dependency。
Narrow Dependency指的是child RDD只依赖于parent RDD(s)固定数量的partition。Wide Dependency指的是child RDD的每一个partition都依赖于parent RDD(s)所有partition。它们之间的区别可参看下图:
根据
RDD依赖关系的不同,Spark也将每一个job分为不同的stage,而stage之间的依赖关系则形成了DAG。对于Narrow Dependency,Spark会尽量多地将RDD转换放在同一个stage中;而对于Wide Dependency,由于Wide Dependency通常意味着shuffle操作,因此Spark会将此stage定义为ShuffleMapStage,以便于向MapOutputTracker注册shuffle操作。对于stage的划分可参看下图,Spark通常将shuffle操作定义为stage的边界。
DAGScheduler
在用户创建SparkContext对象时,Spark会在内部创建DAGScheduler对象,并根据用户的部署情况,绑定不同的TaskSechduler,并启动DAGcheduler
private var taskScheduler: TaskScheduler = {
//...
}
taskScheduler.start()
private var dagScheduler = new DAGScheduler(taskScheduler)
dagScheduler.start()
而DAGScheduler的启动会在内部创建daemon线程,daemon线程调用run()从block queue中取出event进行处理。
private def run() {
SparkEnv.set(env)
while (true) {
val event = eventQueue.poll(POLL_TIMEOUT, TimeUnit.MILLISECONDS)
if (event != null) {
logDebug("Got event of type " + event.getClass.getName)
}
if (event != null) {
if (processEvent(event)) {
return
}
}
val time = System.currentTimeMillis() // TODO: use a pluggable clock for testability
if (failed.size > 0 && time > lastFetchFailureTime + RESUBMIT_TIMEOUT) {
resubmitFailedStages()
} else {
submitWaitingStages()
}
}
}
而run()会调用processEvent来处理不同的event。
DAGScheduler处理的event包括:
JobSubmittedCompletionEventExecutorLostTaskFailedStopDAGScheduler
根据event的不同调用不同的方法去处理。
本质上DAGScheduler是一个生产者-消费者模型,用户和TaskSchduler产生event将其放入block queue,daemon线程消费event并处理相应事件。
Job的生与死
既然用户提交的job最终会交由DAGScheduler去处理,那么我们就来研究一下DAGScheduler处理job的整个流程。在这里我们分析两种不同类型的job的处理流程。
-
没有shuffle和reduce的job
val textFile = sc.textFile(“README.md”) textFile.filter(line => line.contains(“Spark”)).count() -
有shuffle和reduce的job
val textFile = sc.textFile(“README.md”) textFile.flatMap(line => line.split(“ “)).map(word => (word, 1)).reduceByKey((a, b) => a + b)
首先在对RDD的count()和reduceByKey()操作都会调用SparkContext的runJob()来提交job,而SparkContext的runJob()最终会调用DAGScheduler的runJob():
def runJob[T, U: ClassManifest](
finalRdd: RDD[T],
func: (TaskContext, Iterator[T]) => U,
partitions: Seq[Int],
callSite: String,
allowLocal: Boolean,
resultHandler: (Int, U) => Unit)
{
if (partitions.size == 0) {
return
}
val (toSubmit, waiter) = prepareJob(
finalRdd, func, partitions, callSite, allowLocal, resultHandler)
eventQueue.put(toSubmit)
waiter.awaitResult() match {
case JobSucceeded => {}
case JobFailed(exception: Exception) =>
logInfo("Failed to run " + callSite)
throw exception
}
}
runJob()会调用prepareJob()对job进行预处理,封装成JobSubmitted事件,放入queue中,并阻塞等待job完成。
当daemon线程的processEvent()从queue中取出JobSubmitted事件后,会根据job划分出不同的stage,并且提交stage:
case JobSubmitted(finalRDD, func, partitions, allowLocal, callSite, listener) =>
val runId = nextRunId.getAndIncrement()
val finalStage = newStage(finalRDD, None, runId)
val job = new ActiveJob(runId, finalStage, func, partitions, callSite, listener)
clearCacheLocs()
if (allowLocal && finalStage.parents.size == 0 && partitions.length == 1) {
runLocally(job)
} else {
activeJobs += job
resultStageToJob(finalStage) = job
submitStage(finalStage)
}
首先,对于任何的job都会产生出一个finalStage来产生和提交task。其次对于某些简单的job,它没有依赖关系,并且只有一个partition,这样的job会使用local thread处理而并非提交到TaskScheduler上处理。
接下来产生finalStage后,需要调用submitStage(),它根据stage之间的依赖关系得出stage DAG,并以依赖关系进行处理:
private def submitStage(stage: Stage) {
if (!waiting(stage) && !running(stage) && !failed(stage)) {
val missing = getMissingParentStages(stage).sortBy(_.id)
if (missing == Nil) {
submitMissingTasks(stage)
running += stage
} else {
for (parent <- missing) {
submitStage(parent)
}
waiting += stage
}
}
}
对于新提交的job,finalStage的parent stage还未获得,因此submitStage会调用getMissingParentStages()来获得依赖关系:
private def getMissingParentStages(stage: Stage): List[Stage] = {
val missing = new HashSet[Stage]
val visited = new HashSet[RDD[_]]
def visit(rdd: RDD[_]) {
if (!visited(rdd)) {
visited += rdd
if (getCacheLocs(rdd).contains(Nil)) {
for (dep <- rdd.dependencies) {
dep match {
case shufDep: ShuffleDependency[_,_] =>
val mapStage = getShuffleMapStage(shufDep, stage.priority)
if (!mapStage.isAvailable) {
missing += mapStage
}
case narrowDep: NarrowDependency[_] =>
visit(narrowDep.rdd)
}
}
}
}
}
visit(stage.rdd)
missing.toList
}
这里parent stage是通过RDD的依赖关系递归遍历获得。对于Wide Dependecy也就是Shuffle Dependecy,Spark会产生新的mapStage作为finalStage的parent,而对于Narrow Dependecy Spark则不会产生新的stage。这里对stage的划分是按照上面提到的作为划分依据的,因此对于本段开头提到的两种job,第一种job只会产生一个finalStage,而第二种job会产生finalStage和mapStage。
当stage DAG产生以后,针对每个stage需要产生task去执行,故在这会调用submitMissingTasks():
private def submitMissingTasks(stage: Stage) {
val myPending = pendingTasks.getOrElseUpdate(stage, new HashSet)
myPending.clear()
var tasks = ArrayBuffer[Task[_]]()
if (stage.isShuffleMap) {
for (p <- 0 until stage.numPartitions if stage.outputLocs(p) == Nil) {
val locs = getPreferredLocs(stage.rdd, p)
tasks += new ShuffleMapTask(stage.id, stage.rdd, stage.shuffleDep.get, p, locs)
}
} else {
val job = resultStageToJob(stage)
for (id <- 0 until job.numPartitions if (!job.finished(id))) {
val partition = job.partitions(id)
val locs = getPreferredLocs(stage.rdd, partition)
tasks += new ResultTask(stage.id, stage.rdd, job.func, partition, locs, id)
}
}
if (tasks.size > 0) {
myPending ++= tasks
taskSched.submitTasks(
new TaskSet(tasks.toArray, stage.id, stage.newAttemptId(), stage.priority))
if (!stage.submissionTime.isDefined) {
stage.submissionTime = Some(System.currentTimeMillis())
}
} else {
running -= stage
}
}
首先根据stage所依赖的RDD的partition的分布,会产生出与partition数量相等的task,这些task根据partition的locality进行分布;其次对于finalStage或是mapStage会产生不同的task;最后所有的task会封装到TaskSet内提交到TaskScheduler去执行。
至此job在DAGScheduler内的启动过程全部完成,交由TaskScheduler执行task,当task执行完后会将结果返回给DAGScheduler,DAGScheduler调用handleTaskComplete()处理task返回:
private def handleTaskCompletion(event: CompletionEvent) {
val task = event.task
val stage = idToStage(task.stageId)
def markStageAsFinished(stage: Stage) = {
val serviceTime = stage.submissionTime match {
case Some(t) => "%.03f".format((System.currentTimeMillis() - t) / 1000.0)
case _ => "Unkown"
}
logInfo("%s (%s) finished in %s s".format(stage, stage.origin, serviceTime))
running -= stage
}
event.reason match {
case Success =>
...
task match {
case rt: ResultTask[_, _] =>
...
case smt: ShuffleMapTask =>
...
}
case Resubmitted =>
...
case FetchFailed(bmAddress, shuffleId, mapId, reduceId) =>
...
case other =>
abortStage(idToStage(task.stageId), task + " failed: " + other)
}
}
每个执行完成的task都会将结果返回给DAGScheduler,DAGScheduler根据返回结果来进行进一步的动作。
RDD的计算
RDD的计算是在task中完成的。我们之前提到task分为ResultTask和ShuffleMapTask,我们分别来看一下这两种task具体的执行过程。
-
ResultTaskoverride def run(attemptId: Long): U = { val context = new TaskContext(stageId, partition, attemptId) try { func(context, rdd.iterator(split, context)) } finally { context.executeOnCompleteCallbacks() } } -
ShuffleMapTaskoverride def run(attemptId: Long): MapStatus = { val numOutputSplits = dep.partitioner.numPartitions val taskContext = new TaskContext(stageId, partition, attemptId) try { val buckets = Array.fill(numOutputSplits)(new ArrayBuffer[(Any, Any)]) for (elem <- rdd.iterator(split, taskContext)) { val pair = elem.asInstanceOf[(Any, Any)] val bucketId = dep.partitioner.getPartition(pair._1) buckets(bucketId) += pair } val compressedSizes = new Array[Byte](numOutputSplits) val blockManager = SparkEnv.get.blockManager for (i <- 0 until numOutputSplits) { val blockId = "shuffle_" + dep.shuffleId + "_" + partition + "_" + i val iter: Iterator[(Any, Any)] = buckets(i).iterator val size = blockManager.put(blockId, iter, StorageLevel.DISK_ONLY, false) compressedSizes(i) = MapOutputTracker.compressSize(size) } return new MapStatus(blockManager.blockManagerId, compressedSizes) } finally { taskContext.executeOnCompleteCallbacks() } }
ResultTask和ShuffleMapTask都会调用RDD的iterator()来计算和转换RDD,不同的是:ResultTask转换完RDD后调用func()计算结果;而ShufflerMapTask则将其放入blockManager中用来shuffle。
RDD的计算调用iterator(),iterator()在内部调用compute()从RDD依赖关系的根开始计算:
final def iterator(split: Partition, context: TaskContext): Iterator[T] = {
if (storageLevel != StorageLevel.NONE) {
SparkEnv.get.cacheManager.getOrCompute(this, split, context, storageLevel)
} else {
computeOrReadCheckpoint(split, context)
}
}
private[spark] def computeOrReadCheckpoint(split: Partition, context: TaskContext): Iterator[T] = {
if (isCheckpointed) {
firstParent[T].iterator(split, context)
} else {
compute(split, context)
}
}
至此大致分析了TaskSchedulerListener,包括DAGScheduler内部的结构,job生命周期内的活动,RDD是何时何地计算的。接下来我们分析一下task在TaskScheduler内干了什么。
TaskScheduler
前面也提到了Spark实现了三种不同的TaskScheduler,包括LocalSheduler、ClusterScheduler和MesosScheduler。LocalSheduler是一个在本地执行的线程池,DAGScheduler提交的所有task会在线程池中被执行,并将结果返回给DAGScheduler。MesosScheduler依赖于Mesos进行调度,笔者对Mesos了解甚少,因此不做分析。故此章节主要分析ClusterScheduler模块。
ClusterScheduler模块与deploy模块和executor模块耦合较为紧密,因此在分析ClUsterScheduler时也会顺带介绍deploy和executor模块。
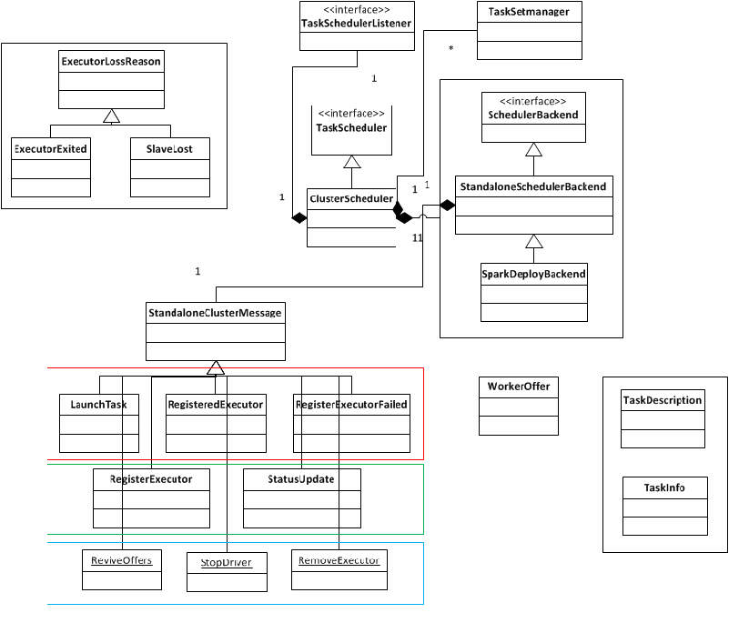
首先我们来看一下ClusterScheduler的类图:

ClusterScheduler的启动会伴随SparkDeploySchedulerBackend的启动,而backend会将自己分为两个角色:首先是driver,driver是一个local运行的actor,负责与remote的executor进行通行,提交任务,控制executor;其次是StandaloneExecutorBackend,Spark会在每一个slave node上启动一个StandaloneExecutorBackend进程,负责执行任务,返回执行结果。
ClusterScheduler的启动
在SparkContext实例化的过程中,ClusterScheduler被随之实例化,同时赋予其SparkDeploySchedulerBackend:
master match {
...
case SPARK_REGEX(sparkUrl) =>
val scheduler = new ClusterScheduler(this)
val backend = new SparkDeploySchedulerBackend(scheduler, this, sparkUrl, appName)
scheduler.initialize(backend)
scheduler
case LOCAL_CLUSTER_REGEX(numSlaves, coresPerSlave, memoryPerSlave) =>
...
case _ =>
...
}
}
taskScheduler.start()
ClusterScheduler的启动会启动SparkDeploySchedulerBackend,同时启动daemon进程来检查speculative task:
override def start() {
backend.start()
if (System.getProperty("spark.speculation", "false") == "true") {
new Thread("ClusterScheduler speculation check") {
setDaemon(true)
override def run() {
while (true) {
try {
Thread.sleep(SPECULATION_INTERVAL)
} catch {
case e: InterruptedException => {}
}
checkSpeculatableTasks()
}
}
}.start()
}
}
SparkDeploySchedulerBacked的启动首先会调用父类的start(),接着它会启动client,并由client连接到master向每一个node的worker发送请求启动StandaloneExecutorBackend。这里的client、master、worker涉及到了deploy模块,暂时不做具体介绍。而StandaloneExecutorBackend则涉及到了executor模块,它主要的功能是在每一个node创建task可以运行的环境,并让task在其环境中运行。
override def start() {
super.start()
val driverUrl = "akka://spark@%s:%s/user/%s".format(
System.getProperty("spark.driver.host"), System.getProperty("spark.driver.port"),
StandaloneSchedulerBackend.ACTOR_NAME)
val args = Seq(driverUrl, "", "", "")
val command = Command("spark.executor.StandaloneExecutorBackend", args, sc.executorEnvs)
val sparkHome = sc.getSparkHome().getOrElse(
throw new IllegalArgumentException("must supply spark home for spark standalone"))
val appDesc = new ApplicationDescription(appName, maxCores, executorMemory, command, sparkHome)
client = new Client(sc.env.actorSystem, master, appDesc, this)
client.start()
}
在StandaloneSchedulerBackend中会创建DriverActor,它就是local的driver,以actor的方式与remote的executor进行通信。
override def start() {
val properties = new ArrayBuffer[(String, String)]
val iterator = System.getProperties.entrySet.iterator
while (iterator.hasNext) {
val entry = iterator.next
val (key, value) = (entry.getKey.toString, entry.getValue.toString)
if (key.startsWith("spark.")) {
properties += ((key, value))
}
}
driverActor = actorSystem.actorOf(
Props(new DriverActor(properties)), name = StandaloneSchedulerBackend.ACTOR_NAME)
}
在client实例化之前,会将StandaloneExecutorBackend的启动环境作为参数传递给client,而client启动时会将此提交给master,由master分发给所有node上的worker,worker会配置环境并创建进程启动StandaloneExecutorBackend。
至此ClusterScheduler的启动,local driver的创建,remote executor环境的启动所有过程都已结束,ClusterScheduler等待DAGScheduler提交任务。
ClusterScheduler提交任务
DAGScheduler会调用ClusterScheduler提交任务,任务会被包装成TaskSetManager并等待调度:
override def submitTasks(taskSet: TaskSet) {
val tasks = taskSet.tasks
logInfo("Adding task set " + taskSet.id + " with " + tasks.length + " tasks")
this.synchronized {
val manager = new TaskSetManager(this, taskSet)
activeTaskSets(taskSet.id) = manager
activeTaskSetsQueue += manager
taskSetTaskIds(taskSet.id) = new HashSet[Long]()
if (hasReceivedTask == false) {
starvationTimer.scheduleAtFixedRate(new TimerTask() {
override def run() {
if (!hasLaunchedTask) {
logWarning("Initial job has not accepted any resources; " +
"check your cluster UI to ensure that workers are registered")
} else {
this.cancel()
}
}
}, STARVATION_TIMEOUT, STARVATION_TIMEOUT)
}
hasReceivedTask = true;
}
backend.reviveOffers()
}
在任务提交的同时会启动定时器,如果任务还未被执行,定时器持续发出警告直到任务被执行。同时会调用StandaloneSchedulerBackend的reviveOffers(),而它则会通过actor向driver发送ReviveOffers,driver收到ReviveOffers后调用makeOffers():
// Make fake resource offers on just one executor
def makeOffers(executorId: String) {
launchTasks(scheduler.resourceOffers(
Seq(new WorkerOffer(executorId, executorHost(executorId), freeCores(executorId)))))
}
// Launch tasks returned by a set of resource offers
def launchTasks(tasks: Seq[Seq[TaskDescription]]) {
for (task <- tasks.flatten) {
freeCores(task.executorId) -= 1
executorActor(task.executorId) ! LaunchTask(task)
}
}
makeOffers()会向ClusterScheduler申请资源,并向executor提交LauchTask请求。
接下来LaunchTask会进入executor模块,StandaloneExecutorBackend在收到LaunchTask请求后会调用Executor执行task:
override def receive = {
case RegisteredExecutor(sparkProperties) =>
...
case RegisterExecutorFailed(message) =>
...
case LaunchTask(taskDesc) =>
logInfo("Got assigned task " + taskDesc.taskId)
executor.launchTask(this, taskDesc.taskId, taskDesc.serializedTask)
case Terminated(_) | RemoteClientDisconnected(_, _) | RemoteClientShutdown(_, _) =>
...
}
def launchTask(context: ExecutorBackend, taskId: Long, serializedTask: ByteBuffer) {
threadPool.execute(new TaskRunner(context, taskId, serializedTask))
}
Executor内部是一个线程池,每一个提交的task都会包装为TaskRunner交由threadpool执行:
class TaskRunner(context: ExecutorBackend, taskId: Long, serializedTask: ByteBuffer)
extends Runnable {
override def run() {
SparkEnv.set(env)
Thread.currentThread.setContextClassLoader(urlClassLoader)
val ser = SparkEnv.get.closureSerializer.newInstance()
logInfo("Running task ID " + taskId)
context.statusUpdate(taskId, TaskState.RUNNING, EMPTY_BYTE_BUFFER)
try {
SparkEnv.set(env)
Accumulators.clear()
val (taskFiles, taskJars, taskBytes) = Task.deserializeWithDependencies(serializedTask)
updateDependencies(taskFiles, taskJars)
val task = ser.deserialize[Task[Any]](taskBytes, Thread.currentThread.getContextClassLoader)
logInfo("Its generation is " + task.generation)
env.mapOutputTracker.updateGeneration(task.generation)
val value = task.run(taskId.toInt)
val accumUpdates = Accumulators.values
val result = new TaskResult(value, accumUpdates)
val serializedResult = ser.serialize(result)
logInfo("Serialized size of result for " + taskId + " is " + serializedResult.limit)
context.statusUpdate(taskId, TaskState.FINISHED, serializedResult)
logInfo("Finished task ID " + taskId)
} catch {
case ffe: FetchFailedException => {
val reason = ffe.toTaskEndReason
context.statusUpdate(taskId, TaskState.FAILED, ser.serialize(reason))
}
case t: Throwable => {
val reason = ExceptionFailure(t)
context.statusUpdate(taskId, TaskState.FAILED, ser.serialize(reason))
// TODO: Should we exit the whole executor here? On the one hand, the failed task may
// have left some weird state around depending on when the exception was thrown, but on
// the other hand, maybe we could detect that when future tasks fail and exit then.
logError("Exception in task ID " + taskId, t)
//System.exit(1)
}
}
}
}
其中task.run()则真正执行了task中的任务,如前RDD的计算章节所述。返回值被包装成TaskResult返回。
至此task在ClusterScheduler内运行的流程有了一个大致的介绍,当然这里略掉了许多异常处理的分支,但这不影响我们对主线的了解。
END
至此对Spark的Scheduler模块的主线做了一个顺藤摸瓜式的介绍,Scheduler模块作为Spark最核心的模块之一,充分体现了Spark与MapReduce的不同之处,体现了Spark DAG思想的精巧和设计的优雅。
当然Spark的代码仍然在积极开发之中,当前的源码分析在过不久后可能会变得没有意义,但重要的是体会Spark区别于MapReduce的设计理念,以及DAG思想的应用。DAG作为对MapReduce框架的改进越来越受到大数据界的重视,hortonworks也提出了类似DAG的框架tez作为对MapReduce的改进。

